体验碎周报第 273 期(2026.3.23)
系统的知识来源于对碎片的整理和思考,为了更好地输出系统知识,记录本周我发现的体验设计和思考,为构建系统知识做准备。
大产品小细节
Petcube 首屏滚动「切焦」:从萌宠情绪到摄像头产品的无缝转场
Petcube 官网的首屏焦点图,巧妙地利用了用户向下滚动页面的动作,触发了一个类似单反相机「切焦」的动态效果,把用户的注意力从温馨的宠物生活场景,自然地引向了品牌的核心硬件——监控摄像头。完成了从感性共鸣(看到萌宠)到理性认知(看到产品)的无缝过渡,非常有沉浸感。
🔗:https://www.uisdc.com/hunter/0221663427.html

Style Dropper:一键吸取并复用整套样式
其实AI时代基础UI组件都能重构,Variant就重新定义了取色器,称之为Style Dropper。传统的取色器只给你取色,配合填充工具只能填充颜色。而Style Dropper可以吸取某个模块的颜色、字体、阴影等属性打包成一个整体,之后你就可以快速向其他模块填充这个整合样式风格,实现一键换肤。
🔗:https://www.uisdc.com/hunter/0221663085.html

Photoshop「Rotate Object」:让 2D 照片像 3D 一样自由翻转
Photoshop 在 Beta 版本中悄悄上线的一个「黑科技」功能,叫作「Rotate Object」。能通过 AI 算法,让一张普普通通的 2D 静态照片像 3D 模型一样,在画面里实现上下左右的自由翻转和倾斜。最惊艳的是, AI 会根据周围的环境光影,重新生成物体在对应角度下的细节。
🔗:https://www.uisdc.com/hunter/0221663089.html

OPPO Find N6「折叠计数」:把耐用测试做成信任体验
走进 OPPO 线下店,我拿起那Find N6,屏幕中心那个不断跳动的四位数瞬间抓住了我的眼睛。每折叠一次,壁纸上的折叠次数+1。这招简直是「信任炸弹」。与其让导购员磨破嘴皮子说耐用,不如让用户亲眼看到这台机器被折了上千次依然如新。最好的营销往往隐藏在产品交互本身。 很多时候我们总想通过广告语去说服用户,但其实可以尝试把「测试环节」包装成「产品体验」。
🔗:https://www.uisdc.com/hunter/0221663310.html

戴森 V15 用绿激光让灰尘显形,带来更强的清洁掌控感
戴森 V15 Detect 吸尘器上的一个特别设计,它在吸头的特定位置装了一个绿色的激光发射器,就像科幻电影里的那种扫描光束。核心逻辑特别简单直接:就是要在你吸地的时候,用激光把地面的灰尘照亮,让你以前看不见的脏东西,全都显形,这样你就能吸得更精准、更干净。 不仅让清洁过程变得特别有画面感、特别解压,更重要的是,它给了用户极大的掌控感和确定性。看到灰尘被吸进去,心里那个满足感别提多强了!
🔗:https://www.uisdc.com/hunter/0221663591.html

推荐阅读
AI 美学:解析 23 个头部 AI 品牌的视觉设计趋势
AI 领域的视觉趋势包括米白色调、有机渐变和数字印象主义等,品牌通过这些元素传递友好感与科技感。比如,米白色调显得高端又不张扬,而有机渐变则让界面看起来更亲切。
值得注意的是,OpenAI 和 Microsoft AI 等品牌都在这些趋势中找到了自己的风格,甚至用一些手绘涂鸦来传达技术背后的人性。这种种设计不仅能让用户感到舒适,也帮助品牌塑造更深的情感联系。
🔗:https://liduos.com/posts/aesthetics-of-ai

Figma AI 的更新终于全量开放!自带抠图/矢量化/以图搜图,真正 All in One 的终极形态
Figma 的 AI 功能终于从内测阶段全面放开,教育版用户现在也能直接体验。这波操作真是为设计师们送来了大礼包。新功能不仅可以生成图像,还支持区域选择、背景去除和图像矢量化等操作,像是把 Photoshop 的部分强大功能搬到了 Figma 里。
🔗:https://mp.weixin.qq.com/s/ygwunvWSJija7Xmb7BXTMw

手把手教你写出好用又安全的专属Skill
文章的核心在于如何写出一个清晰、实用的 Skill。作者强调了写 Skill 的关键是明确表达需求,同时提供了一些简单易懂的框架和结构,比如定义 Skill 的功能描述、触发关键词等,确保 AI 能准确理解你的意图。
还有个小技巧,写的时候就想象是在跟一个完全不熟悉的同事交接工作,要把自己的流程和特殊规则说得明明白白。此外,作者也提到了一些实用的示例和决策分支,让复杂任务变得简单。

工具资源
Loftlyy-品牌指南资源库
目前收录64个品牌,提供颜色(HEX码及用途)、字体和标志资产的结构化信息,便于设计师快速参考。网站亮点包括Color Explorer工具,可输入颜色调色板逆向搜索相似品牌;颜色数据支持JSON复制,适用于设计系统开发和跨品牌比较。

3d icons-1400 + 个精美无版权 3D 图标
适用于个人和商业项目,完全无须归属。还有 Figma 等设计工具的插件,操作起来也相当方便。

Pixlore-一键将网站转成 Figma 的插件
可以把任何网站或 HTML 代码轻松转为 Figma 设计。这款工具的亮点在于,它不仅能快速复制设计,还提供多种设计审查模式,让你能从 UI、UX 等多个角度进行质量把关。还有那个智能 UX 逆向工程功能,能分析竞争对手的网站,自动生成信息架构图,帮你从用户的角度优化设计。


产品发现
有数-个人资产管理
专门帮你管理那些看似杂乱无章的物品。你可能有不少闲置的东西,比如手办、电子产品,甚至是游戏账号,但从来没仔细算过这些资产的价值。这个 App 让你轻松记录这些物品的购买价格和卖出情况,确保你心中有数。
它的亮点在于可以计算 “日均成本”,简单来说就是你花了多少钱,每天平均摊到这些资产上。如果你有一部 8799 元的 iPhone,用了 999 天,每天的成本只有 8.8 元!想想你买的那些 “心仪” 商品,真相可能会让你大吃一惊。
🔗:https://apps.apple.com/cn/app/有数-个人资产全生命周期管理/id6739918572

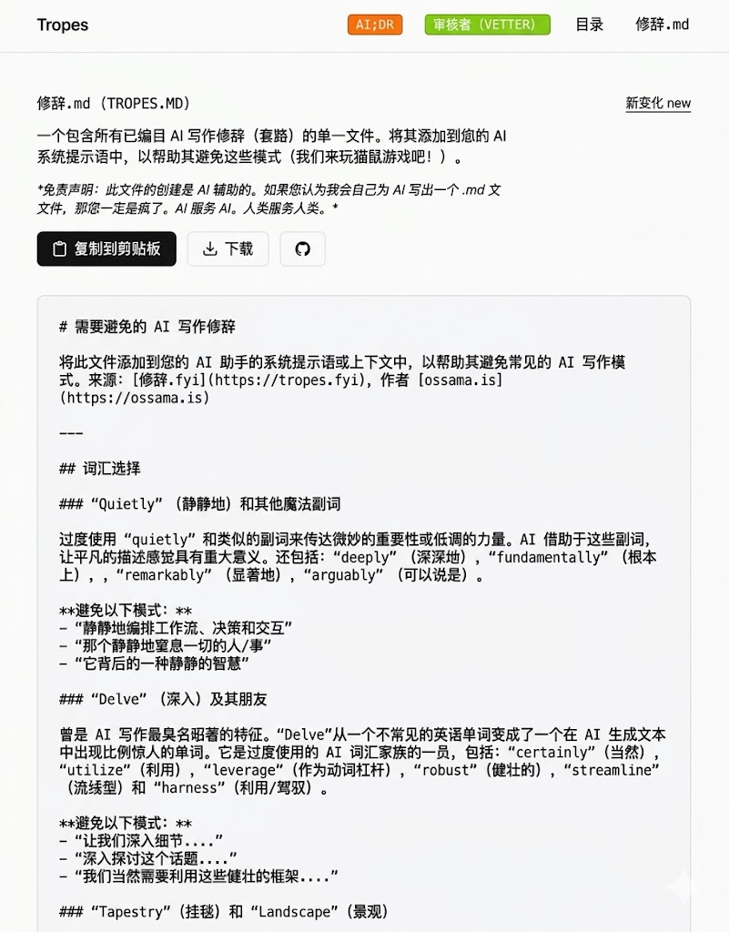
Tropes - 辨识 AI 写作的必备工具
AI 生成的内容越来越多,让人读起来感觉像是机械写的。网页的作者对这种现象感到厌烦,于是创建了一个目录,专门列出一些 AI 写作的常见模式,比如句式结构、用词习惯等,帮助读者快速识别这些 “AI slop”。你甚至可以直接将一些反 AI 的提示加入你的写作助手中,避免它们用上这些老套的模式。

Petclaw - 带电子宠物的 OpenClaw 客户端
带图形界面,开箱即用不用命令行配置,除了 OpenClaw 的功能之外,桌面的电子宠物也可以进行各种互动。


小云雀-新增短剧Agent
小云雀是字节跳动旗下的 AI 生成视频的工具,之前就有人说,用 Seedance 2.0 的模型来这里会比在即梦要快。这次新增了短剧 AI Agent,你可以自己上传剧本,或者干脆都不上传,它会自动给你生成剧本,然后生成短剧。
🔗:https://xyq.jianying.com/novel/list

Junior -首位AI员工
能像个真正的团队成员一样,快速了解公司的流程、文化和优先事项,甚至在 “第一天” 就能开始工作,不需要繁琐的培训。可以连接到 Slack、Notion、GitHub 等工具,轻松获取团队历史资料和工作上下文。

Rantbase — 从差评中挖掘灵感的 AI 工具
可以快速抓取任何App的差评,自动识别出用户反馈中常见的痛点和缺失的功能。不光是帮开发者改进产品,也能让用户在下载前做好功课,避免踩雷。

周末自驾逃离计划 - 带你轻松探索大城市周边好去处
大城市虽然机会多,但是工作还挺压抑的,周末都想去周边走走。这个网站就是可以显示大城市周边的地区,开车需要耗时多久。
🔗:https://drive-escape.pomodiary.com/

AIChatIndex- 为ChatGPT、豆包、KIMI、千问、Gemini生成目录导航
不仅能在对话页面中自动提取用户提问,生成右侧悬浮目录,帮助你快速回溯长对话内容;还提供统一侧边栏与聚合页面,让你更高效地在多个 AI 平台之间切换、查看与使用。

腾讯电脑管家推出龙虾管家-为AI Agent提供安全环境
首个针对 OpenClaw 的安全管家,这工具直接集成在腾讯电脑管家里,给 OpenClaw 用户们带来了不少便利。这个安全管家不仅可以保护用户的 Skills,还能监控脚本、端口和文件安全,算得上是个全方位的守护者。
🔗:https://guanjia.qq.com/main.html#security-locate


Keylume - 让你的屏幕录制更炫酷的键盘
特点是按下按键时会屏幕上会亮起对应的按钮,这对做教程或者直播的朋友们特别有用,能清晰展示你的操作。
Keylume 不仅保留了完整的 Apple 键盘布局,包括那些你平时可能用不到的媒体键和功能键,使用起来相当贴心。它还自带多种主题,用户甚至可以创建和分享自己的主题,真是太酷了。
🔗:https://lowtechguys.com/keylume/

体验碎周报第 273 期(2026.3.23)


